Мы вошли, когда все ещё верили, что это “просто недоработки”
Когда к нам пришли из UNAFIT, честно — на первый взгляд казалось, что всё окей. Клуб активный, аудитория лояльная, контент отличный, люди интересуются.
Но внутри — хаос. Не системный, не полный — коварный.
Вот как выглядела реальность:
Итог:
1) Большая половина (58%) потенциальных клиентов просто исчезала.
2) Они приходили, начинали путь… и выпадали из воронки, потому что их никто не ловил.
3) Клубу нужен был не просто автоматизация, не форма-заявка, а глубокая, продуманная, автоматизированная система сопровождения. Та, что не оставляет клиента один на один с выбором — а ведёт его, мягко, шаг за шагом в цели.
Но внутри — хаос. Не системный, не полный — коварный.
Вот как выглядела реальность:
- Льётся трафик, люди идут в Telegram → пишут → зависают.
- Заходят в Telegrma-канал, читают → уходят.
- Менеджеры работают — но гоняются за каждым клиентом, вручную, без автоматизации.
- Дожимы? Вручную, и не всегда, без точек касания.
- Прямых оплат в моменте — почти нет. Люди «подумаю», «забыл», «потом». Потом — никогда.
Итог:
1) Большая половина (58%) потенциальных клиентов просто исчезала.
2) Они приходили, начинали путь… и выпадали из воронки, потому что их никто не ловил.
3) Клубу нужен был не просто автоматизация, не форма-заявка, а глубокая, продуманная, автоматизированная система сопровождения. Та, что не оставляет клиента один на один с выбором — а ведёт его, мягко, шаг за шагом в цели.
Собрали систему, где клиент не теряется, а доходит до конца
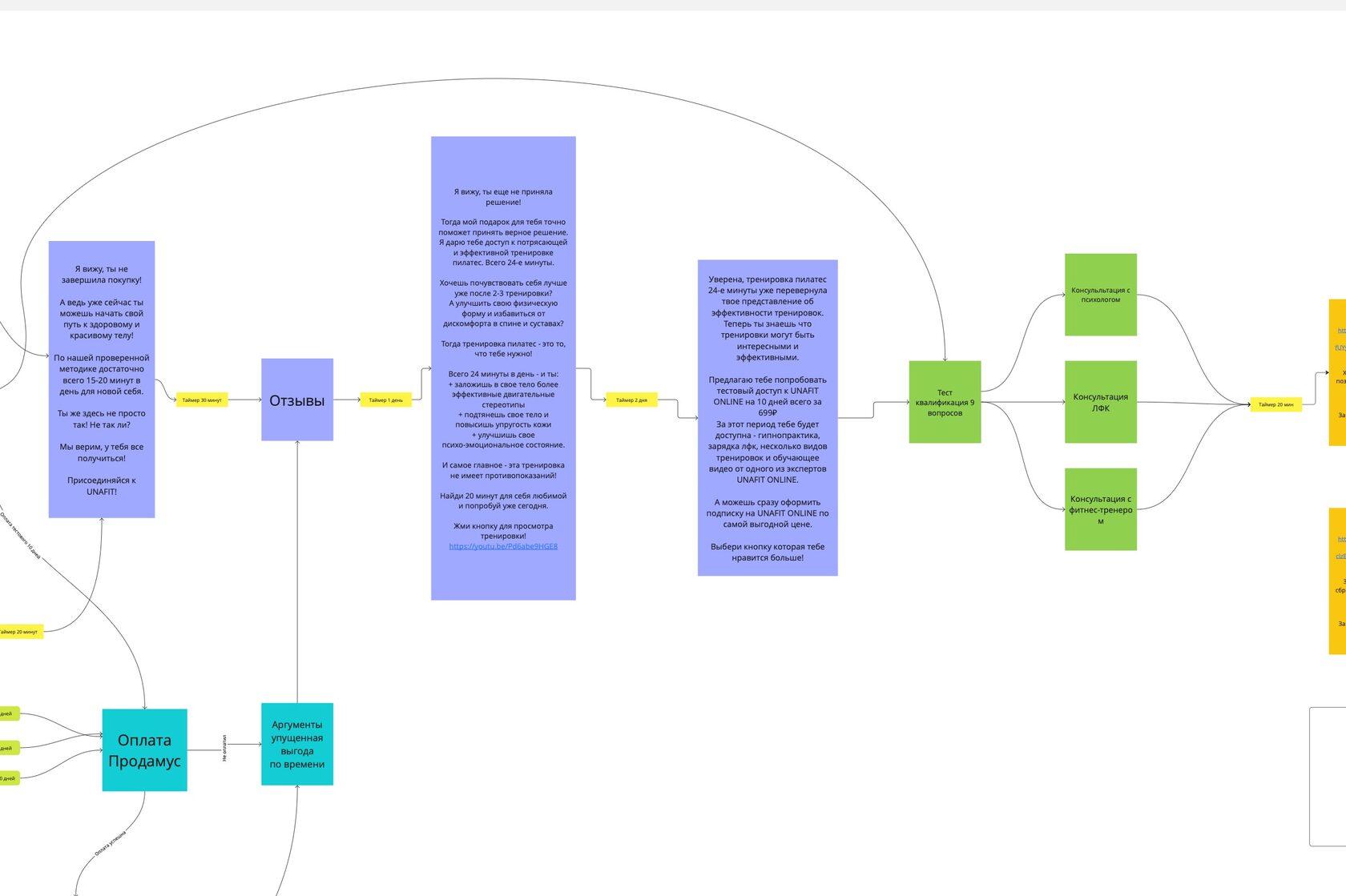
Мы разработали многоуровневого Telegram-бота, который стал не просто автоматом, а живым участником команды.
Он:
И всё это — в живом, тёплом, дружелюбном формате:
Он:
- Заменяет лендинг (первое касание, сразу вовлечение)
- Заменяет менеджера (диалог, ответы, мотивация)
- Заменяет CRM-ассистента (фиксация, сегментация, напоминания)
И всё это — в живом, тёплом, дружелюбном формате:
«Я вижу, ты ещё не приняла решение. Позволь помочь».
Вот как теперь работает воронка:
Приветствие и вовлечение
Мы отказались от сухих и заезженных фраз «Заполни форму». Теперь просто разговор: интерес, доверие, лёгкий тон.
Квалификационный тест из 9 самых важных вопросов
1) Бот задаёт вопросы по целям, уровню подготовки, психологическому состоянию.
2) На выходе — персонализированное предложение: фитнес, ЛФК или консультация с психологом.
Мы отказались от сухих и заезженных фраз «Заполни форму». Теперь просто разговор: интерес, доверие, лёгкий тон.
Квалификационный тест из 9 самых важных вопросов
1) Бот задаёт вопросы по целям, уровню подготовки, психологическому состоянию.
2) На выходе — персонализированное предложение: фитнес, ЛФК или консультация с психологом.
Подогрев аргументами
1) Польза: больше энергии, стройность, кожа, гормональный фон. Самое актуальное для девушек.
2) Временной триггер: «15 минут в день». У всех же найдется.
3) Финансовый триггер: «выгоднее при оплате сейчас». А кто не любит выгодные предложения?
4) Социальное доказательство: живые отзывы, фото, цитаты. Закрытие возражений.
Оффер и оплата
1) Клиент выбирает формат: 10-дневный доступ (пробный) или полный абонемент на 30 дней (рекуррентные платежи).
2) Оплата — внутри Telegram, без выхода из бота.
Дожим и сопровождение
Если не купил — бот вернётся. Через 24/48 часов. С отзывами. С новыми фактами. С мягким напоминанием и нажимом.
1) Польза: больше энергии, стройность, кожа, гормональный фон. Самое актуальное для девушек.
2) Временной триггер: «15 минут в день». У всех же найдется.
3) Финансовый триггер: «выгоднее при оплате сейчас». А кто не любит выгодные предложения?
4) Социальное доказательство: живые отзывы, фото, цитаты. Закрытие возражений.
Оффер и оплата
1) Клиент выбирает формат: 10-дневный доступ (пробный) или полный абонемент на 30 дней (рекуррентные платежи).
2) Оплата — внутри Telegram, без выхода из бота.
Дожим и сопровождение
Если не купил — бот вернётся. Через 24/48 часов. С отзывами. С новыми фактами. С мягким напоминанием и нажимом.
Что под капотом
- SaleBot: для построения гибкой логики, сценариев, тестов, сегментации.
- Prodamus: платёжная система, принимает платежи не только РФ-карт, а по всему миру.
- CRM (Bitrix24/AMO): вся аналитика, теги, автоматические действия и клиентская база + рассылки по сегментам
- Push-уведомления, реферальная программа, геймификация, чек-листы, вовлечение в Telegram-сообщество.
Бот не просто общается — он двигает клиента вперёд.
Результаты
Из хаоса — в систему, из потерь — в продажи
Сегодня у UNAFIT — не просто бот.
Это полноценный канал продаж и удержания, который сам:
И всё — без перегруза команды и раздувания штата.
А мы просто выстроили всю эту систему и передали заказчику ;)
Это полноценный канал продаж и удержания, который сам:
- вовлекает
- квалифицирует
- персонализирует
- дожимает
- продаёт
- и возвращает клиентов, если их отвлекли.
И всё — без перегруза команды и раздувания штата.
А мы просто выстроили всю эту систему и передали заказчику ;)
